垃圾分类智能助手app:这是一款特别人性化的垃圾分类助手,可以帮助大家解决日常生活中不会分垃圾的各种问题,更清楚的分垃圾详细信息可以参考,什么样的垃圾该分在哪一类你都能比较清楚的知道!由京东城市打造的全新垃圾分类应用,各个城市,本地生活,无论小区还是街道,垃圾有多种,人们需要区分开来,垃圾分类智能助手是更好的让人们垃圾进行分类,让更多人认识到手中的垃圾属于哪一类垃圾,分辨投放。欢迎广大用户下载体验。

1、轻松分类:提供了非常轻松自由的分类方式,在分垃圾的时候你不会觉得很麻烦;
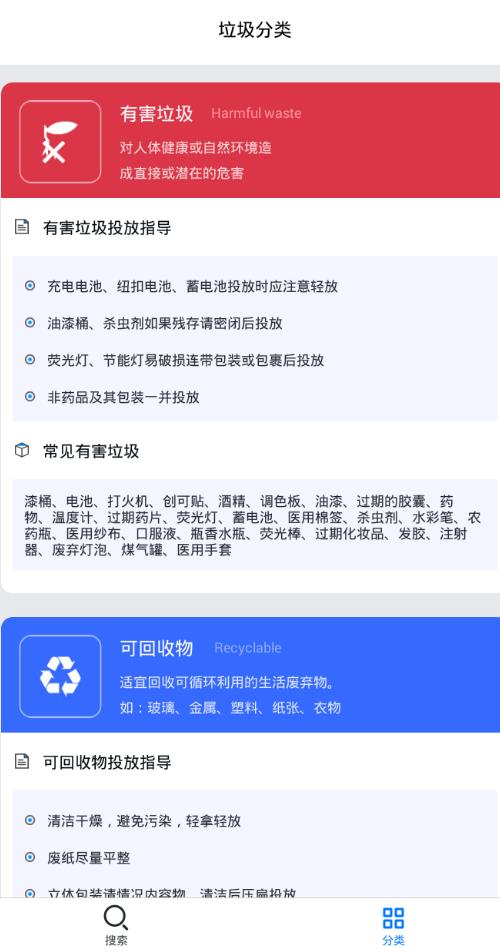
2、垃圾查询:不确定的垃圾类型可以直接在系统中查询,各种垃圾秒搜索;
3、非常简单:这个垃圾分类助手还是很实用的,有相关的垃圾分类指南提供。
1、适用于多种不同的场合去分垃圾,大家外出的时候分垃圾也是非常合适的;
2、特别是在有害垃圾以及干湿垃圾的处理上需要特别的小心,分错不太好;
3、正确的分垃圾有相关的积分可以获得,这些积分能让你去兑换商品。
1、为用户提供四大垃圾的分类,学习更多垃圾分类知识;
2、支持在搜索框直接输入垃圾的关键词来识别该垃圾的类型;
3、支持拍照识别功能,一键拍照上传,快速识别出垃圾的分类及名称;
4、支持语音搜索功能,可以点击语音,通过语音的方式来搜索相关垃圾;
1、适用于多种不同的场合去分垃圾,大家外出的时候分垃圾也是非常合适的;
2、特别是在有害垃圾以及干湿垃圾的处理上需要特别的小心,分错不太好;
3、正确的分垃圾有相关的积分可以获得,这些积分能让你去兑换商品。
垃圾分类智能助手是一款智能环保服务软件,专为想要弄清楚垃圾分类的伙伴设计的,垃圾分类智能助手汇集了多种垃圾所属类别知识,帮助用户随时查询随时了解,分类垃圾更轻松。从垃圾中分离出来单独投放,重新回收、利用、变废为宝,日常生活中,“垃圾”无处不在,垃圾分类是对垃圾进行有效处置的一种科学管理方法,通过分类投放、分类收集,把有用物资,如纸张、塑料、橡胶、玻璃、瓶罐、金属以及废旧家用电器等,该应用能够实现垃圾的简单分类,功能上操作简单易用,
麦氪派网站拥有海量安卓游戏,安卓软件免费下载资源,能为你提供优质的软件资讯和海量游戏攻略,喜欢的小伙伴赶紧来下载体验吧!
掘地求生中文版(GettingOverIt)
益智休闲
发布:2026/01/14评分:3
猫话列国免费版
卡牌游戏
发布:2026/01/14评分:3
蓝猫影视维语版
影音娱乐
发布:2026/01/14评分:3
酷漫星app官方最新版
影音娱乐
发布:2026/01/14评分:3
puffin浏览器官网版
实用工具
发布:2026/01/14评分:3
快捷指令库免费版
实用工具
发布:2026/01/14评分:3
光速写作app官方版
学习办公
发布:2026/01/14评分:3
地铁驾驶模拟器
模拟经营
发布:2026/01/14评分:3